Opis produktu: Pololu DRV8825 - sterownik silnika krokowego 45 V / 2,2 A
Moduł oparty na sterowniku DRV8825 firmy Texas Instruments, pozwala kontrolować silnik krokowy o maksymalnym poborze prądu do 1,5 A na cewkę (przy użyciu chłodzenia do 2,2 A). Zasilany jest napięciem z zakresu od 8,2 V do 45 V. Przed użyciem zalecamy zapoznanie się z dokumentacją sterownika DRV8825.
W naszej ofercie znajduje się również wersja DRV8824 dla silników o niższej mocy. DRV8824 pozwala na pobór prądu do 0,75 A na cewkę (do 1,2A z dodatkowym chłodzeniem).
|
Zestaw zawiera wszystkie niezbędne elementy do podłączenia sterownika - moduł oraz złącza do samodzielnego lutowania |
Główne cechy sterownika DRV8825
- Moduł charakteryzuje się prostym interfejsem sterowania krokiem i kierunkiem
- Posiada możliwość pracy w sześciu trybach: pełnego kroku, pół-kroku, 1/4-kroku, 1/8-kroku, 1/16-kroku oraz 1/32-kroku
- Zapewnia kontrolę maksymalnego prądu silnika za pomocą potencjometru, co umożliwia używanie wyższego niż znamionowe napięcia zasilania dla silników, dzięki temu można uzyskać wyższą prędkość wykonywania kroków
- Silniki można zasilać napięciem od 8,2 V do 45 V
- Pobór prądu do 2,2 A ( 1,5 A bez zewnętrznego chłodzenia)
- Dzięki zintegrowanemu regulatorowi napięcia, użytkownik nie musi doprowadzać dodatkowego zasilania części logicznej.
- DRV8824 współpracuje z układami o napięciu części logicznej zarówno 3,3 V jak i 5 V.
- Posiada zabezpieczenie przed zbyt wysokim prądem i temperaturą i zwarciem oraz system blokujący start przy zbyt niskim napięciu zasilania
- W celu zwiększania powierzchni oddającej ciepło płytka została wykonana w technologii czterowarstwowej z grubszą pokrywą miedzi
- Odkryte pole masy od spodu, umożliwiające przylutowanie elementów chłodzących
- Moduł jest zgodny, pod względem rozmiarów i wyprowadzeń, z układem opartym na sterowniku A4988
Podłączenie sterownika DRV8825
Aby sterować silnikiem krokowym bipolarnym należy podłączyć układ zgodnie z poniższym rysunkiem. Sterownik pozwala także na pracę z niektórymi silnikami unipolarnymi, szczegóły znajdują się w instrukcji.
Sterowanie sterownikiem Pololu
Jeden impuls podany na pin STEP powoduje jeden krok silnika w kierunku wybranym poprzez podanie odpowiedniego stanu logicznego (wysokiego lub niskiego) na wyprowadzenie DIR. Piny STEP oraz DIR nie są wewnętrznie podciągnięte. Jeśli silnik ma się kręcić tylko w jednym kierunku pin DIR można na stałe podłączyć do VCC lub GND.
Układ posiada jeszcze trzy wejścia do kontrolowania poboru mocy: RESET SLP i EN, ich opis znajduję się w dokumentacji. Należy zwrócić uwagę, że wyprowadzenia te nie są do niczego podłączone. Jeśli nie będą używane, należy je zewnętrznie podciągnąć do napięcia zasilania (podać stan wysoki - logiczną jedynkę z zakresu 2,2 V do 5,5 V).
Sterownik DRV8825 posiada również wyprowadzenie oznaczone jako FAULT. Stanem niskim (logicznym zerem) sygnalizuje pojawienie się nieprawidłowości w pracy układu np. zadziałanie jednego z zabezpieczeń. Na płytce wyprowadzenie zostało połączone z pinem SLEEP, a więc podanie stanu wysokiego na pin SLEEP podciąga do VCC (pull-up) takżę FAULT. Dzięki zastosowaniu szeregowego rezystora zabezpieczającego wyprowadzanie FAULT można również podłączyć do napięcia VCC, co czyni moduł pin-kompatybilnym z wersja A4988.
Ograniczenie prądu
Aby zachować wysoką prędkość przełączania kroków, można zastosować wyższe napięcie zasilania silnika niż nominalne. Należy tylko ograniczyć maksymalny prąd przepływający przez cewki do wartości katalogowej silnika.
Moduł pozwala na aktywne ograniczenie prądu przy pomocy potencjometru. Jednym ze sposobów wprowadzenia ograniczenia jest ustawienie sterownika w tryb pełnego kroku oraz pomiar prądu przepływającego przez jedną cewkę bez podawania sygnału na wejście STEP. Zmierzony prąd to 70% ustawionego limitu (obie cewki są zawsze włączone i ograniczone do 70% w trybie pełnego kroku).
Innym sposobem jest pomiar napięcia na wyprowadzeniu REF (oznaczonego kółkiem na płytce drukowanej) oraz obliczenie aktualnego limitu (rezystory pomiarowe mają wartość 0,1 Ω). Limit prądowy można policzyć ze wzoru:
Current Limit = VREF × 2
Przykładowo, jeśli silnik może pobierać maksymalnie do 1 A, to napięcie referencyjne na pinie VREF powinno mieć wartość 0,5 V.
Zasilanie sterownika silnika krokowego
Układ można zasilać napięciem z zakresu 8,2 V do 45 V podłączanym między piny VMOT (+) i GND (-). Napięcie powinno być filtrowane poprzez zewnętrzny kondensator umieszczony jak najbliżej płytki sterownika. Jego pojemność zależna jest od maksymalnego prądu pobieranego przez silnik.
|
Uwaga! W pewnych warunkach nawet stosunkowo niskie napięcie zasilania może spowodować szpilki (skoki napięcia) o wysokiej amplitudzie, przekraczającej wartość dopuszczalną 45 V. Taka sytuacja prowadzi do trwałego uszkodzenia układu. Jednym ze sposobów uniknięcia tego problemu jest umieszczenie kondensatora (przynajmniej 47uF), jak najbliżej pinów VMOT i GND modułu sterownika.
Podłączanie i odłączanie silnika, podczas gdy sterownik jest włączony może uszkodzić układ. |
Odprowadzanie ciepła
Płytka została zaprojektowana tak, aby mogła odprowadzić ciepło przy ciągłym poborze prądu około 1,5A na cewkę. Jeśli prąd będzie znacznie wyższy należy zastosować zewnętrzny radiator, który można zamontować przy pomocy kleju termo-przewodzącego.
Główne różnice w stosunku do wersji A4888
Moduł DRV8825 został zaprojektowany w taki sposób, aby był kompatybilny z wersją opartą na układzie A4988. Płytki posiadają ten sam kształt, rozmiar i rozkład wyprowadzeń. Jest jednak kilka różnić pomiędzy nimi:
- Pin używany jako napięcie zasilania części logicznej A4988 został zastąpiony pinem FAULT, ponieważ DRV8825 nie wymaga dodatkowego zasilania. FAULT został podłączony przez rezystor zabezpieczający, a więc z powodzeniem może być stosowany w system projektowanych dla modułu A4988, gdzie na ten pin będzie podane napięcie zasilania części logicznej (2,2V do 5,5V).
- W module DRV8825 pin SLEEP nie jest domyślnie podciągnięty do zasilania, połączony został z wyprowadzeniem FAULT przez rezystor 10k. W układach projektowanych pod układ A4988, poprzez napięcie zasilania części logicznej podłączonej do FAULT, rezystor 10k podciąga SLEEP do napięcia zasilania, ustawiając stan wysoki.
- Potencjometr ograniczający maksymalny prąd dla silników znajduje się w innym miejscu
- DRV8825 pozwala na pracę w trybie 1/32 kroku, podczas gdy w A4988 pracował do 1/16 kroku
- DRV8825 posiada większy zakres napięcia zasilania do 45 V (A4988 do 35 V), co także czyni go mniej podatnym na krótkie, impulsy elektryczne o wysokiej amplitudzie (tzw. szpilki)
- Wyprowadzenia mają różne nazwy, ale spełniają tę samą funkcje
Rozdzielczość sterownika Pololu DRV8825
Sterownik mikro-krokowy taki jak DRV8825 pozwala na pracę silnika z wysoką rozdzielczością do 1/32 kroku. Rozmiar kroku wybierany jest za pomocą wejść MODE1, MODE1 i MODE2 - dostępne tryby zostały pokazane w tabeli poniżej. Domyślnie wszystkie trzy wyprowadzenia ściągnięte są do masy poprzez rezystor (pull-down) 100kΩ. Pozostawienie ich nie podłączonych oznacza więc wybór trybu pracy z pełnym krokiem. Przykładowo przy użyciu silnika o rozdzielczości 200 kroków na obrót, wybór trybu ¼ kroków oznacza pracę w rozdzielczości 800 pozycji na obrót.
| MODE0 | MODE1 | MODE2 | Rozdzielczość |
|---|---|---|---|
| Low | Low | Low | Pełny krok |
| High | Low | Low | 1/2 kroku |
| Low | High | Low | 1/4 kroku |
| High | High | Low | 1/8 kroku |
| Low | Low | High | 1/16 kroku |
| High | Low | High | 1/32 kroku |
| Low | High | High | 1/32 kroku |
| High | High | High | 1/32 kroku |
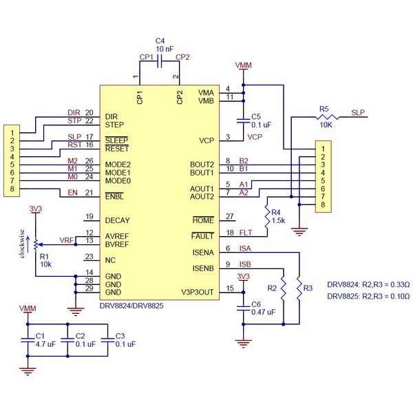
Schemat sterownika silnika krokowego
Układ zawiera niezbędne komponenty pasywne do poprawnego działania sterownika. Schemat połączeń przedstawiony został na rysunki poniżej.
Specyfikacja sterownika silników Pololu DRV8825
- Napięcie zasilania: 8,2 V - 45 V
- Prąd ciągły za cewkę: 1,5 A
- Maksymalny chwilowy prąd na cewkę: 2,2 A
- Napięcie zasilania części logicznej: 2,5 V - 5,25 V
- Rozdzielczość: 1, 1/2, 1/4, 1/8, 1/16, i 1/32 kroku


