- Nowość!
Opis produktu: Złącze zasilające USB typu C z multiplekserem TPS2116 - usb09a - Pololu 3728
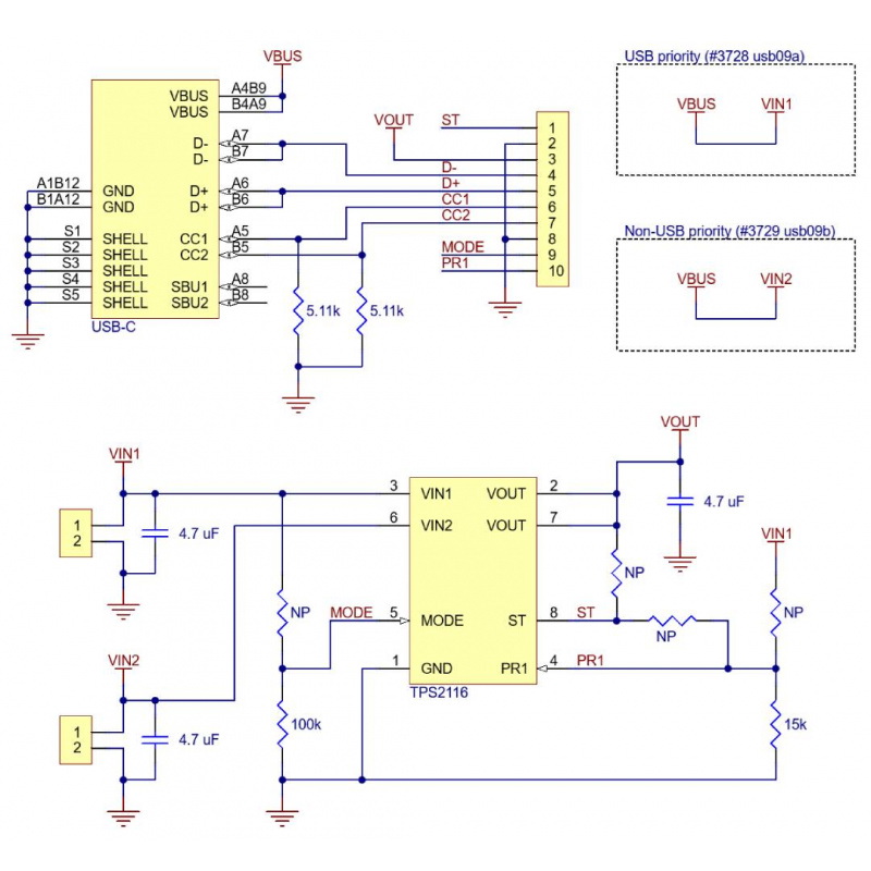
Płytka Pololu 3729 została zaprojektowana z myślą o wygodnym zarządzaniu zasilaniem w projektach elektronicznych, systemach embedded oraz rozwiązaniach prototypowych. Zastosowany układ TPS2116 umożliwia zarówno automatyczne, jak i sterowane przełączanie pomiędzy dwoma źródłami napięcia bez przerywania pracy zasilanego urządzenia. Dzięki wykorzystaniu wewnętrznych tranzystorów MOSFET moduł oferuje wyższą sprawność niż klasyczne układy diodowe, ograniczając straty energii oraz spadki napięcia. Zintegrowane złącze USB typu C pozwala na wygodne użycie popularnych zasilaczy i ładowarek jako jednego ze źródeł energii. W wersji USB priorytet (usb09a) linia VBUS z portu USB typu C jest połączona z wejściem VIN1, co sprawia, że w trybie priorytetowym to właśnie zasilanie USB jest wybierane jako główne. Moduł wyposażono w wyprowadzenia o rastrze 2,54 mm, co ułatwia integrację z płytkami stykowymi i systemami prototypowymi.
Główne cechy modułu
- Automatyczne przełączanie źródeł zasilania: układ inteligentnie wybiera aktywne źródło, zapewniając ciągłość pracy urządzenia bez resetów i przerw
- Wysoka sprawność energetyczna: zastosowanie wewnętrznych tranzystorów MOSFET eliminuje straty napięcia typowe dla układów diodowych
- Priorytet zasilania USB: w tej wersji zasilanie z USB typu C (VIN1) może być ustawione jako główne źródło energii w trybie priorytetowym
- Elastyczne tryby pracy: możliwość konfiguracji działania poprzez piny MODE i PR1, co pozwala dopasować sposób przełączania do konkretnej aplikacji
- Szeroki zakres napięcia: obsługa źródeł zasilania od 1,6 V do 5,5 V, co zwiększa kompatybilność z różnymi systemami
- Obsługa większych obciążeń: możliwość pracy z prądem do 2,5 A, co pozwala zasilać bardziej wymagające układy
- Zintegrowane złącze USB typu C: wygodne wykorzystanie standardowych ładowarek i zasilaczy USB jako jednego ze źródeł
- Wyprowadzenia dla projektów prototypowych: raster 2,54 mm umożliwia szybkie użycie z płytkami stykowymi i modułami rozszerzeń
- Sygnał statusowy ST: umożliwia monitorowanie, które źródło zasilania jest aktualnie aktywne
- Ochrona źródeł zasilania: układ blokuje przepływ prądu wstecznego, zwiększając bezpieczeństwo całego systemu
Wyprowadzenia złącza zasilającego USB typu C z multiplekserem
Moduł udostępnia wszystkie kluczowe piny potrzebne do integracji w projektach elektronicznych oraz pełną funkcjonalność układu TPS2116.
- VIN1: wejście zasilania połączone z USB (VBUS) - źródło preferowane
- VIN2: drugie wejście zasilania zewnętrznego
- VOUT: wyjście zasilania do odbiornika
- GND: wspólna masa dla wszystkich elementów
- MODE: wybór trybu pracy (automatyczny / priorytetowy / manualny)
- PR1: sterowanie wyborem źródła lub próg przełączania
- ST: sygnał statusowy informujący o aktywnym źródle
- D+ / D-: linie danych USB 2.0
- CC1 / CC2: linie konfiguracyjne USB typu C
Wyprowadzenia o rastrze 2,54 mm umożliwiają łatwe podłączenie do płytki stykowej lub własnego układu.
Obsługa modułu i podłączenie złącza zasilającego USB typu C z multiplekserem
Moduł może pracować w kilku trybach, co pozwala dostosować jego działanie do aplikacji. W trybie domyślnym (MODE w stanie niskim) układ automatycznie wybiera źródło o wyższym napięciu. Dzięki temu urządzenie może być zasilane zarówno z USB, jak i zewnętrznego źródła bez konieczności ręcznego przełączania. W trybie priorytetowym (MODE i PR1 w stanie wysokim) preferowane jest wejście VIN1, czyli w tej wersji zasilanie USB typu C. W przypadku spadku napięcia poniżej ustawionego progu układ automatycznie przełączy się na wejście VIN2. Należy unikać jednoczesnego podłączania dwóch źródeł do tego samego wejścia, aby zapobiec zwarciu.
Specyfikacja techniczna modułu
- Układ: TPS2116
- Wersja płytki: usb09a
- Zakres napięcia wejściowego: od 1,6 V do 5,5 V
- Maksymalny prąd wyjściowy: 2,5 A
- Złącze: USB typu C
- Połączenie VBUS: z wejściem VIN1
- Tryby pracy: automatyczny, priorytetowy, manualny
- Linie danych USB: D+, D-
- Linie konfiguracyjne USB: CC1, CC2 z rezystorami 5,11 kΩ do GND
- Kondensatory wejściowe: 2 x 4,7 µF
- Kondensator wyjściowy: 4,7 µF
- Raster wyprowadzeń: 2,54 mm
- Wymiary: 25,4 x 14 x 4,6 mm
- Masa: 1 g
Zawartość zestawu
- 1x Moduł Pololu 3728 - złącze zasilające USB typu C z multiplekserem TPS2116
Przydatne linki |




