- Nowość!
Opis produktu: Złącze zasilające USB typu C z multiplekserem TPS2116 - usb09b - Pololu 3729
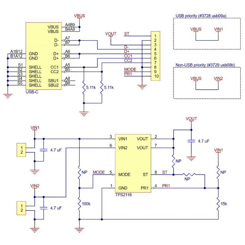
Płytka Pololu 3729 została zaprojektowana z myślą o wygodnym zarządzaniu zasilaniem w układach elektronicznych, systemach embedded oraz projektach prototypowych. Zastosowany układ TPS2116 umożliwia automatyczne lub sterowane przełączanie pomiędzy dwoma źródłami napięcia bez zauważalnej przerwy w pracy odbiornika. Dzięki wykorzystaniu wewnętrznych tranzystorów MOSFET moduł działa wydajniej niż klasyczne układy z diodami, ponieważ minimalizuje straty energii i ogranicza spadek napięcia na ścieżce zasilania. Obecność złącza USB typu C pozwala na łatwe wykorzystanie standardowych zasilaczy i ładowarek jako jednego z kanałów zasilania. Wersja usb09b (3729) została zaprojektowana tak, aby USB (VBUS) było podłączone do VIN2, co oznacza, że w trybie priorytetowym preferowane jest źródło zewnętrzne (VIN1). Moduł posiada wyprowadzenia o rastrze 2,54 mm, co ułatwia integrację z płytkami stykowymi i systemami prototypowymi.
Główne cechy modułu
- Zakres napięcia wejściowego: obsługa zasilania od 1,6 V do 5,5 V
- Maksymalny prąd wyjściowy: do 2,5 A pracy ciągłej
- Automatyczne przełączanie źródeł: wybór wejścia o wyższym napięciu w trybie domyślnym
- Tryb priorytetowy i manualny: możliwość sterowania wejściami za pomocą pinów MODE oraz PR1
- Złącze USB typu C: linia VBUS połączona z wejściem VIN2
- Ochrona przed prądem wstecznym: blokowanie przepływu prądu do źródeł zasilania
- Wyprowadzenia o rastrze 2,54 mm: łatwa integracja z płytkami stykowymi i goldpinami
- Dodatkowe sygnały USB: wyprowadzone linie D+, D-, CC1 i CC2
- Wyjście statusowe ST: informacja o aktualnie aktywnym wejściu zasilania
Wyprowadzenia złącza zasilającego USB typu C
Moduł udostępnia komplet najważniejszych wyprowadzeń potrzebnych do budowy niezawodnego toru zasilania oraz integracji z interfejsem USB typu C. Wejście VIN1 służy do podłączenia zewnętrznego źródła zasilania i to właśnie ono jest źródłem preferowanym w tej wersji płytki podczas pracy w trybie priorytetowym. Wejście VIN2 jest połączone z linią VBUS złącza USB typu C, natomiast VOUT stanowi wspólne wyjście zasilania dla odbiornika. Na płytce dostępne są także piny sterujące MODE i PR1, które umożliwiają wybór sposobu przełączania między źródłami zasilania. Wyprowadzenie ST pełni funkcję sygnału statusowego i informuje, które wejście jest aktualnie aktywne. Dodatkowo moduł wyprowadza linie D+, D-, CC1 oraz CC2, dzięki czemu płytka może być używana również jako breakout złącza USB typu C dla zastosowań zasilających i pomocniczych.
Obsługa modułu i podłączenie złącza zasilającego USB typu C z multiplekserem
W domyślnej konfiguracji pin MODE jest utrzymywany w stanie niskim, dlatego układ automatycznie wybiera to źródło zasilania, które ma wyższe napięcie. Takie działanie sprawdza się w urządzeniach, które mają być zasilane naprzemiennie z USB oraz z zewnętrznego zasilacza bez konieczności ręcznej ingerencji użytkownika. W trybie tym przełączanie odbywa się płynnie, co pomaga zachować ciągłość pracy podłączonego odbiornika. Jeżeli pin MODE zostanie ustawiony w stanie wysokim, wybór źródła zależy od sygnału PR1. Dla wersji usb09b oznacza to możliwość ustawienia priorytetu dla wejścia VIN1, czyli zasilania zewnętrznego, podczas gdy zasilanie z USB typu C podłączone do VIN2 będzie źródłem zapasowym. Podczas montażu należy pamiętać, że USB i VIN2 są ze sobą połączone, dlatego zewnętrzne źródło napięcia przy jednoczesnym użyciu USB należy podłączać wyłącznie do VIN1, aby uniknąć zwarcia pomiędzy źródłami.
Specyfikacja techniczna modułu
- Układ: TPS2116
- Wersja płytki: usb09b
- Zakres napięcia wejściowego: od 1,6 V do 5,5 V
- Maksymalny prąd wyjściowy: 2,5 A
- Złącze: USB typu C
- Połączenie VBUS: z wejściem VIN2
- Tryby pracy: automatyczny, priorytetowy, manualny
- Linie danych USB: D+, D-
- Linie konfiguracyjne USB: CC1, CC2 z rezystorami 5,11 kΩ do GND
- Kondensatory wejściowe: 2 x 4,7 µF
- Kondensator wyjściowy: 4,7 µF
- Raster wyprowadzeń: 2,54 mm
- Wymiary: 25,4 x 14 x 4,6 mm
- Masa: 1 g
Zawartość zestawu
- 1x Moduł Pololu 3729 - złącze zasilające USB typu C z multiplekserem TPS2116
Przydatne linki |




